近期,有群众反映购药时遇到个别医药机构因“医保网络故障,无法使用医保结算”“慢性病药品不能报销”等医保不予报销问题。巴彦淖尔市医疗保障局在此郑重声明,定点医药机构存在医保无法报销问题,并非医保网络故障或医保部门要求,而是因个别定点医药机构存在串换药品、无处方销售处方药、超量开药等违法违规行为,违反医保服务协议规定,严重危害医保基金安全,医保部门依法依规作出解除协议、取消医保定点资格或暂停医保门诊统筹、暂停费用结算、限期整改等处理决定。
9月以来,巴彦淖尔市医保系统开展全市“两定”机构医保基金专项检查行动,严厉打击医保领域各类违法违规行为,切实守牢医保基金安全底线。截至目前,已暂停医保服务协议或门诊统筹医药机构150余家,解除医保服务协议医药机构120余家,解除或暂停协议后产生的医药费用医保基金不予支付。严格遵守医保服务协议,合法合规使用医保基金的定点医药机构,门诊统筹报销及个人账户刷卡均可正常使用。
巴彦淖尔市医疗保障局在此郑重提醒各定点医药机构,医保基金是人民群众的“看病钱、救命钱”,是保障群众“病有所医”的坚强后盾,任何违法违规使用医保基金的行为,损害的都是全体参保人的权益,要诚实守信经营,保障人民群众就医购药知情权,确保参保群众正常享受医保待遇。即日起至年底,全市医保部门将持续加大基金监管力度,开展违法违规使用医保基金检查行动,全力追回违法违规使用的医保基金。
同时,巴彦淖尔市医疗保障局也提醒市民,维护医保基金安全事关你我,人人有责,若发现定点医药机构或他人有骗保行为的,请及时向医保部门举报。
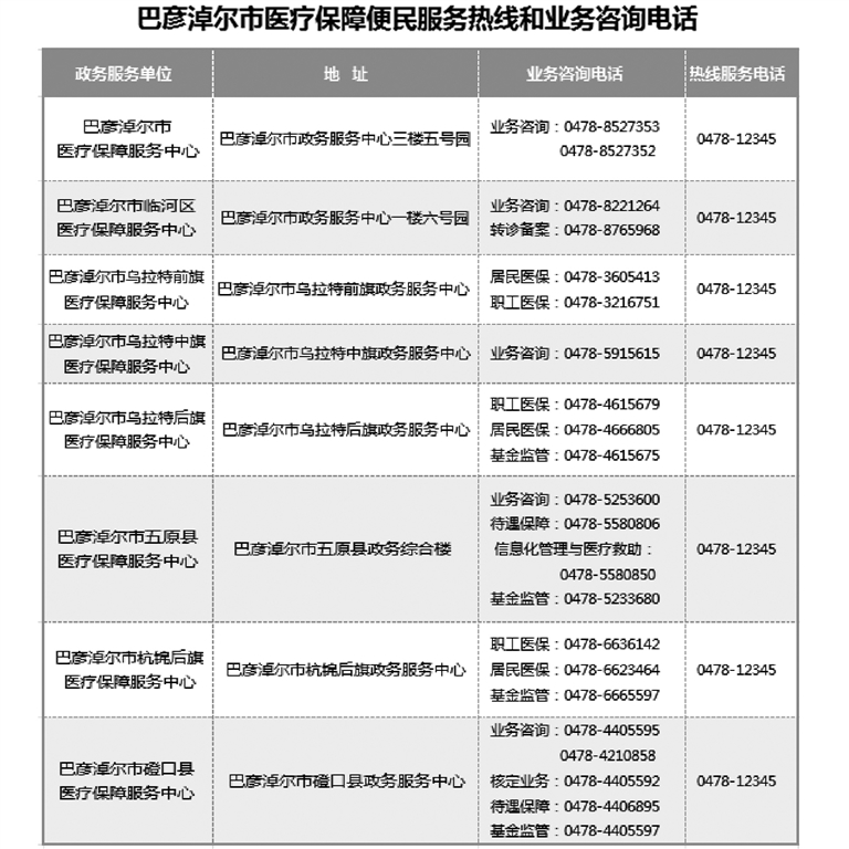
据巴彦淖尔医疗保障
